南京信息工程大学MPA学位点秉承“开放发展、联合发展”的理念,依托学校大气科学、环境科学和信息工程等优势学科,积极与气象、民政、应急、环境等行业政府部门开展合作,主动服务和融入国家发展战略需要,培养高层次MPA人才,助力江苏省高质量发展。
为了充分地研讨新时代公共管理学科的前沿问题、总结地方政府治理的实践经验、探索公共管理过程中的创新思路和对策,搭建校政、校企、校校间交流互动的平台,拟于5月16日举办南京信息工程大学MPA教育发展高端论坛。
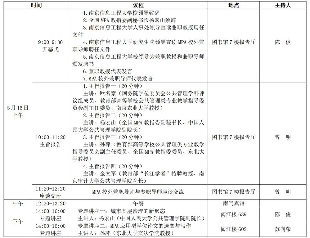
此次论坛主题为“风险社会治理与MPA教育发展”。会议邀请全国MPA教指委副秘书长杨宏山、教育部高等学校公共管理类专业教学指导委员会副主任委员欧名豪、教育部高等学校公共管理类专业教学指导委员会委员孙萍、南京审计大学公共管理学院院长金太军等公共管理学科专家以及政府、企事业等实务部门领导莅临本次论坛,为我校MPA人才培养和学科建设建言献策。会议议程如下:


